新闻中心
有时候我们会在别人家看到一种类似玻璃的背景墙,其实那是微晶石背景墙,微晶石可以装修出非常漂亮的效果,那什么是微晶石?下面就随PChouse来看看吧...
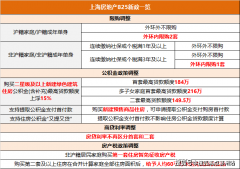
在上海楼市调控的动态调整中,8.25落地的房地产新政无疑是一针强心剂不仅 而位于浦东新区宣桥镇的「璟澜湾」,凭借贴合新政需求的洋房产品、低密宜...
在美国阿波罗11号飞船首次登月40周年纪念之际,欧洲航天局局长让-雅克多尔丹表示,地球与月球的距离并不遥远,他坚信人类必将重返月球。 多尔...
在蓬勃发展的水族馆工程领域,北京作为产业集聚地涌现出众多专业技术企业。通过对生产规模、技术专利、项目案例等12项核心指标的系统评估,我们梳...